13516032437

家用中央空调多联机系统检查与维保攻略

作者:东北格力董明珠店 发布日期:2021-11-07 14:18
0
信息摘要:
加强整个家用中央空调多联机系统的维护和保养,可以有效地减少空调故障出现的概率,减少不必要的损失,确保多联机空调长期高效的运行,以下家用中央空调多联机检查维保项目对你有帮...

家用中央空调多联机系统检查与维保攻略

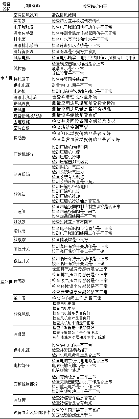
  家用中央空调多联机(以下简称“多联机”)指的是一台室外机通过配管连接两台或两台以上室内机,室外侧采用风冷换热形式、室内侧采用直接蒸发换热形式的一次制冷剂空调系统。多联机空调系统常用于一些公共建筑以及中小型建筑当中。

  多联机加强对整个空调系统的维护和保养,可以有效地减少空调故障出现的概率,减少不必要的损失,确保多联机空调长期高效的运行。以下多联机检查维保项目对你有帮助。

推荐资讯
什么是电力电缆附件,格力中央空调精工安装中电力电缆附件有什么优势

什么是电力电缆附件,格力中央空调精工安装中电力电缆附件有什么优势

电力电缆附件是指用于电力电缆的连接,保护和固定的附件.它们用于分别是连接、保护、固定和安装,今天带大家了解格力中央空调精工安装中的电力电缆附件优势有哪些...
2023-09-26
辽宁格力中央空调总店告消费者书,保护消费者权益,打击无码假码机

辽宁格力中央空调总店告消费者书,保护消费者权益,打击无码假码机

辽宁格力中央空调总店告消费者书,保护消费者权益,打击无码假码机 由格力授权的专业安装技师在空调安装后通过格力手机App软件扫描机身条码进行开机解锁,同时上传数据到格力总部售后服务系统,消费者从而可享...
2023-08-28
格力壁挂式分体空调新款机型过滤网拆装清洗指导(内含视频)

格力壁挂式分体空调新款机型过滤网拆装清洗指导(内含视频)

接到部分用户留言反映,找不到天丽,云佳,清柔风等系列,挂机的过滤网位置,难道没过滤网,不是啦,近年来上面提到的格力分体空调挂机热卖机型工艺改进,过滤网位置改到机器顶部...
2022-02-24
格力贡献中国智慧!国际标准化组织制冷压缩机分委会年会召开

格力贡献中国智慧!国际标准化组织制冷压缩机分委会年会召开

2月21日,国际标准化组织制冷和空气调节技术委员会制冷压缩机的实验和评定分委会第十次全体会议正式召开,与会人员包括来自9个国家的代表团,这也是格力电器董事长董明珠首次与各成员国会面...
2022-02-23
格力家用空调找不到产品型号,如何配网?

格力家用空调找不到产品型号,如何配网?

大宝:小格小格,我的一物一码不知道丢在哪里了,自动发现也是一直没显示,而且在系列对应的型号里一直没有找到我的格力家用空调型号,我要怎么配网,小格:简单啦,选择其他机型配网,下面小格教你如何操作...
2022-02-23

咨询热线